-
Contents
- Static Prompts in Detail
- Uncovering Processica’s Framework of Dynamic Prompting
- A Balanced Comparison of Static and Dynamic Prompting
- The Game-Changing Impact of Dynamic Prompting and The Future of LLM Flow Optimization
- Final Thoughts
Static Prompts in Detail
Dominating other forms of conventional conversational AIs, static Large Language Model prompting behaves as a constant reference point within dialogue flows and stays unchanged throughout the whole conversation process — that is why they are called static prompts. Traditional AI conversation systems heavily rely on static prompts as their primary means of directing responses.
In the center of the static prompting, there are small sets of descriptive texts created during the system design carefully prepared in advance for certain conversation situations. While it appears that these static prompts are rigid in structure their strength comes from fine-tuning to certain goals and objectives.
For example, if users often feel confused as to what the system can do, the system can be augmented with a simple static message such as, “You may ask me about features or anything at all.” This form of guidance is quite effective as it encourages everlasting goal-congruent interaction without having to remind users of every query.
To explain the static prompting mechanism, let’s think of its prompting engine as a literal compass that never veers off course—namely, the user’s desired result as reflected in the original search term. Whether the flow is conversational – the focus is always on the user’s initial input (the magnetic pull) as the AI’s responses (the compass needle).
The accompanying diagram illustrates the static prompting workflow:

Furthermore, the optimization of static prompts tends towards both specificity and brevity. Concise, direct prompts operate akin to the principle of Occam’s Razor, cutting through potential complexities and guiding the conversation unambiguously toward the goal. This principle also maximizes the efficiency of system resources, enhancing the effectiveness of communication.
Nonetheless, static prompts are not inherently one-size-fits-all. They function as conversation blueprints—the structural frameworks around which meaningful, rich, and targeted interactions are constructed. Thus, meticulous prompt design, leveraging conversation data analysis for tailored optimization, is essential for developing a robust, helpful, and engaging AI system.
For optimizing static prompts, several best practices can be employed:
Be Explicit
There is nothing as important as clarity in a communication process. Rather than vaguely inquire about the rainfall, one should directly order the AI to contrast the average amount of rainfall in area A and B for a certain period. Non-ambiguity of the questions given to the AI reduces ambiguity of answers provided by the AI.
Experiment with Phrasing
If unsure which of the prompt structures has higher productivity, try using several variations. Not all dialogues are the same; some of the prompts may take several attempts to test and get the most effective version of the dialogue.
Use Placeholder Variables
Use Placeholder Variables
Always use place holders in the prompts so as to make responses easy to scale and add as many prompts as possible in one response. For instance, greetings such as “Good morning, $user_name” will permit the input of the user details while at the same time retaining a personalized approach.
Avoid Unnecessary Jargon
Avoid the complexity of the language and usage of technical terms or business language that is peculiar to the field. The idea is to make people comprehend something; people will not comprehend if you make your language too technical.
Inject Context
Specifically, context helps to avoid mistakes in complex cases and get to know the user better. Thus, it can be concluded that specific context parameters should be included in the prompts for a better understanding of the AI.
Handle Errors Gracefully
Design error messages that do not offend the users, and provide instructions on how to solve them that the users can trust. Effective error prompt designs help the users solve the errors without making them feel trapped.
Thus, applying these features to AI development, static prompts may be made to serve as highly effective and stimulating in terms of a user’s interaction.
Static prompts can be viewed as reliable workhorses of AI system conversation, providing a stable, dependable backdrop against the dynamic nature of user input and interaction.
Uncovering Processica’s Framework of Dynamic Prompting
The model of static prompting has certain disadvantages when applied to the optimization of AI interactions. To address this, Processica has come up with a new dynamic hinting approach that uses the user’s intention and the profile information.
This innovative method is embodied in our AI Mental Health Support Bot where superior language modeling and the integration of psychological theory enable the creation of interactions resembling real therapy sessions.
AI-based Mental Health Support Bot works on a complex and detailed knowledge base. This framework becomes crucial for comprehending user purpose and creating responses that involve diagnostic specifications to achieve a better and more educated discussion. The order includes real-time text and voice communication taking into consideration their interactiveness and preferences.
Our AI bot gathers profile data to create a pseudo-memory database. It helps in offering specific therapy with the use of the collected criteria that have been obtained to suit the user. The criteria set may include, for instance, age, sex, interests, personal experiences, things they want to be in the future, ideas, and feelings, among other aspects.
A user profile formed from a mental health support bot conversation looks like:

By interpreting intents such as “the user is seeking validation” or “the user needs suggestions”, the AI bot deploys appropriate tactics such as “Affirm the user’s feelings” or “Provide coping suggestions”.
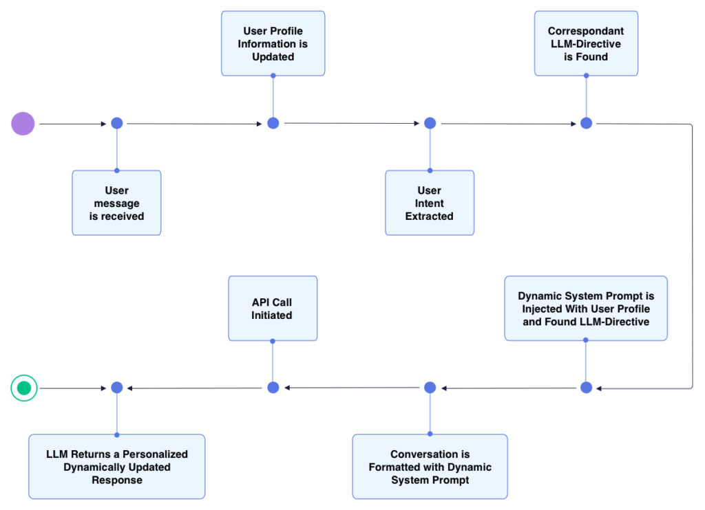
Here’s a complementary diagram outlining the dynamic prompting workflow:

With each API call, the matching system prompt adapts with the updated user profile and derived intent, offering engaging, relevant conversations that are always dynamic.
The diagram that illustrates the whole system’s architecture:

The following comparison of traditional static prompting and Processica’s dynamic prompting will provide insights into why our approach is significantly more powerful in sculpting future AI interactions.
A Balanced Comparison of Static and Dynamic Prompting
For the purpose of providing a detailed comparison of the dynamic and static prompting and to better appreciate the strengths and weaknesses of each, it is necessary to analyze the real examples of bot-user communication. This will reveal the advantage and flexibility of dynamic prompting within the conversational process compared to static prompting.
Seeing how dynamic and static prompting work in practice helped to get a fuller picture of their advantages and disadvantages. Further, in the following sections, we will discuss these practices in more detail by exploring some more elaborate examples of bot-user conversations.
Starting with static prompts, let’s have a look at the following bot-user conversation:
BOT: You seem upset by something. Can I help you with that?
USER: I don’t know, can you? Talked to my wife, and she said I hardly ever spend time with kids, but how could I if I am always at work to provide for them?
BOT: I can understand how this might be frustrating. Have you tried discussing your feelings with her?
USER: No, I haven’t. I just thought she would notice without me having to bring it up.
BOT: It can be hard when our efforts go unnoticed. Sometimes, direct communication can help clear misunderstandings. Is there anything else that’s bothering you?
The above interaction, while staying relevant, lacks the flexibility to adapt its responses based on the ongoing conversation, a clear manifestation of static prompting’s inherent limitations.
In the same context, let’s see how dynamic prompting reshapes the conversation:
BOT: Hello there! How can I support you today?
USER: I’m upset. Talked to my wife, and she said I hardly ever spend time with kids, but how could I if I am always at work to provide for them?
EXTRACTED SPECIFIC USER INFORMATION: The user is upset due to a lack of acknowledgment from his wife.
EXTRACTED INTENT: The user feels unappreciated and is grappling with communication issues in their relationship.
DIRECTIVE: Use empathetic mirroring to guide the user through their feelings.
BOT: It must be hard, giving so much and feeling as if it’s going unseen. Have you pondered over what could be your wife’s take on this?
USER: Well, no, not really. I assumed she’d notice my efforts.
BOT: It might feel vulnerable, but sharing this with her could positively impact your situation.
Let’s explore another demonstration case:
BOT: Good day! How can I help you today?
USER: I’ve been under a lot of stress at work. My boss keeps expressing dissatisfaction with my performance.
BOT: I’m sorry you’re feeling stressed. Can you tell me more about your boss’s criticism?
USER: It feels like no matter how hard I work, he’s never happy.
BOT: Have you tried discussing this situation with him?
USER: No, I’m not sure how to approach it.
Transitioning to dynamic prompting, let’s observe our bot handling the same situation:
BOT: How can I be of assistance today?
USER: Work has been overwhelming lately. My boss never seems satisfied with my efforts.
EXTRACTED SPECIFIC USER INFORMATION: User’s stress levels are high owing to a difficult boss.
EXTRACTED INTENT: User is highlighted as struggling with inadequate self-esteem and communication issues.
DIRECTIVE: Use active constructive responding to support the user’s autonomy and competency.
BOT: It’s understandable that you’re feeling overwhelmed. Remember, it’s important to value your work even when it feels like others don’t. Have you thought of ways to address your concerns with your boss?
USER: No, I haven’t. The thought intimidates me.
BOT: That’s perfectly normal. You’re in a challenging situation and navigating it requires skill. Let’s explore a few options that can help you communicate your concerns.
For our third comparison, consider the following static conversation:
USER: I am petrified about the presentation I have to give at work tomorrow.
BOT: Public speaking can be daunting. Do you want to tell me more about your fears?
USER: I am worried I will forget what I have to say and people will laugh at me.
BOT: It can be quite scary to think that people may judge us. Preparing well and practicing can help you to build confidence. How are you preparing for the presentation?
While shifting to dynamic prompting, notice the user-centric approach shifting the conversation’s dynamics:
USER: I have a big presentation at work tomorrow, and I am really scared.
EXTRACTED SPECIFIC USER INFORMATION: User is experiencing anxiety over a forthcoming work presentation.
EXTRACTED INTENT: The user is battling fear of public speaking and embarrassment.
DIRECTIVE: Use cognitive reframing techniques to help the user alter their perception of public speaking.
BOT: Presentations can certainly be nerve-racking. Remember, even if you make a mistake, it’s not the end of the world. View this as an opportunity to show your skills rather than a test. How about we discuss some strategies to manage your anxiety?
While watching these interactions, we can examine the the inherent staticity of the former – a systematic approach that, despite its applicability, provides somewhat rigid answers. Dynamic prompting, in turn, builds a more free-form and adaptable interface, meeting the user’s needs and emotions, and successfully manipulating the flow of the conversation at each turn.
But then, how does one determine the level of efficiency and effectiveness of this new approach? The strongest evidence must be the 28% boost in user engagement after the integration of dynamic prompting. It is for this reason that this substantial increase supports the use of the dynamic prompting method as the key strategy for the AI psychology bot to address the complexity of human emotions to provide helpful and therapeutic conversations.
In other words, as the dialog is more responsive and personal, the satisfaction and engagement of users are going to rise; dynamic prompting is all about this. Such a measurable increase in user engagement not only proves the progress we have made but also solidifies our mission to constantly improve and develop even further our solutions for better conversational experiences.
The Game-Changing Impact of Dynamic Prompting and The Future of LLM Flow Optimization
In conclusion, with this comprehensive comparison of static and dynamic systems of prompting, we can only observe that our dynamic prompting approach has been a groundbreaking addition in at least enhancing the utility and boosting the efficiency of our bot. It is now time to distill the key components of this approach to better understand the changes it has brought to the prompting of language models.
Firstly, dynamic prompting is more diverse and not as strictly hierarchical as simple static prompts that are used in common practice. It settles contextual modifications into the dialogue management in real time, depending on the user-specific information. This makes it possible to order the dialogues according to the needs of the user, which is very useful and adds value to the application.
Second, by simultaneously identifying and developing user intent, as well as by including psychological strategies, our dynamic prompting system provides complex therapy-oriented discussions, which are often difficult for contemporaries.
Additionally, when dynamic prompting was incorporated into the bot architecture, it was observed that there was a significant increase in user interaction by about 28%. This substantial improvement confirms the effectiveness of this approach in enhancing the interactivity of our AI bot.
Looking into the future, dynamic prompting undoubtedly has the opportunity to reshape how people interact with conversational AI. This approach offers an organic, dynamic, and informative form of interaction that does not conform to any certain patterns, but dynamically adjusts to the context and the user, which is the true meaning of conversation.
With the world going more digital than ever, it is essential to fine-tune LLM flow to have meaningful and effective interactions as a part of conversational AI. Dynamic prompting is an assertive step in this direction, pushing AI a step forward in the understanding of human interaction. It is not a question of enhancing or upgrading the given process, but rather about steering the development of AI communication skills into the age of distinctive technological sophistication.
Final Thoughts
In the conversational AI domain, static and dynamic prompts hold critical positions and contribute significantly to the users’ experience. Static prompts offer well-defined, set answers that eliminate confusion, thus improving the flow of communication. However, they are not very flexible which can hinder the usage by the users.
Processica’s method of dynamic prompting is different and is based on the use of artificial intelligence that easily fits into the overall conversational manner of a user. In contrast, this dynamic approach leverages contextual information and the user’s goals and needs to produce contextual and active interactions.
When it comes to static prompts, the following issues can be addressed to enhance the use of the prompts: Clarity, Experimentation, Placeholder variables, and Context. However, conversational AI’s future is in dynamic prompting, which is versatile, friendly, and attentive to the user.
Dynamic prompting has shown a positive result in improving the level of user engagement, which is considered a major step forward in the AI-based interface. Consequently, dynamic prompting emerges as one of the most relevant aspects of AI in the process of establishing valuable and realistic communication with people.
Elevate Your AI Interactions with Processica
Processica provides custom development of AI bots with specific features in line with your needs. Our expertise in next-generation AI technologies and dynamic prompt engineering can greatly boost your conversational AI experience. Contact us today to learn how you can improve your user engagement and offer more compelling experiences.