-
Contents
- The Challenge: Bottlenecks of Traditional Software Development
- Hypothesis To Test: AI in Software Development Improves Efficiency and Productivity
- Accelerating UI/UX Design
- Speeding Up Web Interface Creation with AI: A Hands-On Investigation
- AI Analysis of Generated Frontend Solution to Refine Code Quality
- AI-Assisted SQL Code Generation
- Generation of the Complex Copilot Prompt
- API Generation Using AI-Enhanced Tools
- Final Outcome
- Final Thoughts
The Challenge: Bottlenecks of Traditional Software Development
In traditional software development, every phase from design to deployment is often time-consuming and labor-intensive. This extended process not only delays project launches but also increases the likelihood of errors and inconsistencies due to human oversight. As the McKinsey study reveals, 66% of software projects experience delays and cost overruns, with nearly 17% failing entirely.
Hypothesis To Test: AI in Software Development Improves Efficiency and Productivity
Integrating AI into the software development pipeline promises to streamline processes and elevate overall quality and innovation. Research from Accenture indicates that using AI in software development can improve efficiency by up to 30%, reducing time and costs by automating repetitive tasks and providing intelligent insights. So, we want to test if employing AI in software development can significantly shorten the cycle, improve accuracy, and reduce labor costs. To validate this, we’ve conducted a comparative study involving two teams: one using conventional development methods and the other trying out an AI-powered development pipeline.
Project Context
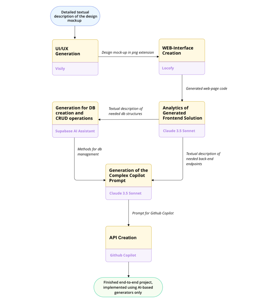
The test ground for the study was the development of a “Job Positions” page for the PreScreenAI recruiting assistant. One team built the page using a conventional development process; the other employed an AI-powered development pipeline, promising a significant reduction in development time and effort.
This pipeline capitalizes on AI in software development for the following stages:
- UI/UX design. AI is used to interpret design intentions and generate user interface mockups.
- Web interface creation. Automated code generation for constructing a functional and responsive web interface.
- Frontend analytics. Algorithmic evaluation and optimization of the frontend code.
- Database operations. AI-facilitated scripting for efficient database creation and management.
- API backend creation. Auto-generated high-performance API endpoints.

Upon page creation by two teams, our detailed analysis revealed striking contrasts in development speed, error rate, and overall efficiency. We will explore these findings in the subsequent sections of this article.
Accelerating UI/UX Design
Using Visily, an AI-powered tool, we automated the design process for our Job Positions page within the PreScreenAI recruiting assistant. Our goal was to compare the efficiency, accuracy, and quality of AI-generated designs with those created by human designers.
The initial attempt at AI-generated UI designs using Visily did not meet our expectations. Visily was tasked with creating a mockup based on textual descriptions, but the designs had several discrepancies compared to those created by human designers.
Key Discrepancies:
- Layout and Positioning. The AI incorrectly placed the “Add Position” button and aligned job positions and settings to the left instead of centering them, disrupting the page’s balance. The placement of the “Details” button was also off.
- Functional Details. The AI replaced the “Details” button with a “View” button for each row, which could confuse users due to inconsistency with standard UX terminology.
- Stylistic Elements. The search bar lacked the intended border-radius, resulting in a harder edge compared to the rounded design created by our human designer. Additionally, visual elements such as icons were missing.
- Wrong Logo. The AI-generated a new logo for our product instead of using the existing one.

The initial prompt was:
Webpage for PreScreenAI job management with a top header featuring the logo, “Job Positions” (selected), “Settings”, user info (Franklin Jr.), and a notification icon (12 alerts). Below is a search bar. The main section is a table with columns: Name, Status, Number of Candidates, Date Created, Date Modified, and a “Details” button. Sample entries: Java Developer (Active, 2 candidates, 08/20/2024, 08/30/2024) and others. A purple “+ Add Position” button is on the top-right. White, gray, black, and purple theme.
After adjusting our prompts to provide clearer and more precise descriptions, the AI tool’s output improved significantly. The revised description is below:
Webpage for PreScreenAI job management with a top header featuring the logo, “Job Positions” (selected), “Settings” (Job Positions and Settings centered), user info (Franklin Jr.). Below is a search bar. The main section is a table with columns: Name, Status, Number of Candidates, Date Created, Date Modified, and a purple round “+ Add Position” button. Sample entries: Java Developer (Active, 2 candidates, 08/20/2024, 08/30/2024, outlined round purple “view” button) and others. White, gray, black, and purple theme.
It helped guide Visily to produce a second mockup that more closely aligned with our expectations:

Despite these improvements, some stylistic mismatches remained, such as the alignment and iconography. However, the overall structure and user flow of the page were well captured by the AI, demonstrating its potential utility in rapid prototyping.
Here is the design created by our human designer for comparison:

Comparison of Time Efficiency
The time efficiency of using Visily was significant. The human designer spent approximately 2 hours conceptualizing, creating, and refining the UI/UX design for the Job Positions page. In the case of AI-generated design, the entire process took around 30 minutes, including time for initial setup, prompt adjustments, and final output modifications. This stark difference not only highlights the potential time savings but also underscores the ability of AI tools to iterate quickly based on provided feedback, a valuable asset in rapid AI-powered development cycles.
Speeding Up Web Interface Creation with AI: A Hands-On Investigation
To assess the effectiveness of AI-powered development tools in generating functional web interfaces, we selected two prominent platforms: Builder.io and Locofy.ai. The focus was on replicating a sophisticated web layout that involves complex styling, including gradient text effects, using a React.js framework.
Creating a Web Interface with Builder.io
- Test Input. A detailed Figma layout representing a simple landing page divided into six visually distinct sections but incorporating complex gradient text styles.
- Observations. Initially, the code quality appeared high, with Tailwind CSS handling the styling efficiently. However, deploying the code revealed significant flaws: Incorrect positioning of page elements and inability to render complex CSS effects correctly.
Creating a Web Interface with Locofy.ai
Test Input. The same Figma layout used with Builder.io to maintain consistency.
Outcome. The performance of Locofy.ai was markedly superior:
- Accurate placement of elements.
- Effective implementation of styles as CSS modules.
- Component-based division of code enhanced modularity.

Practical Test
To push the boundaries of the evaluated tools, a real project scenario was set up. The task involved integrating a new module into an existing React project that utilized the Ant Design library, aiming to display a list of entities in a table format.

Challenges Encountered:
- Library compatibility. Despite multiple attempts, Locofy.ai initially struggled to recognize the Ant Design settings, creating obstacles in the design process.
- AI limitations. The AI failed to recognize the tabular format and instead rendered the data as a series of block elements, compromising the layout’s functionality.

Despite these challenges, the AI-powered software development method showed a potential reduction in layout time by about 30% compared to traditional methods, though manual tweaks were needed for interactive elements like dropdowns and links. Using AI in software development can save over 50% of the time on the layout of large, uncomplicated designs. However, as the number of interactive elements increases, the time savings decrease but do not disappear entirely.
AI Analysis of Generated Frontend Solution to Refine Code Quality
The transition from a front-end solution to a functioning web interface entails meticulous code evaluation to ensure optimal performance and maintainability of the back-end solution.
The primary focus here is to utilize Claude 3.5 Sonnet, an AI model to analyze generated code and offer feedback. The AI examines aspects such as code efficiency, scalability, and adherence to best practices. This process helps to identify potential issues as well as understand the underlying structure needed for further backend and database development. The output from Claude 3.5 Sonnet primarily includes:
- Textual description of required database structures. This helps in visualizing the database schema needed to support the front-end functionality.
- Textual description of needed backend endpoints. These descriptions are essential for the subsequent API creation phase, ensuring all frontend functionalities can be supported by the backend seamlessly.
Each description acts as a blueprint for further stages of development, reducing the likelihood of reiterations and promoting a smooth transition from one phase to another.
Here’s a step-by-step breakdown of the process:
- The frontend code is fed into Claude 3.5 Sonnet.
- The AI evaluates the code against multiple dimensions such as performance efficiency and security best practices.
- Claude 3.5 Sonnet then produces detailed, actionable descriptions tailored for database architects and backend developers.

Through the utilization of Claude in our AI-powered development pipeline, we can ensure that both the frontend and resultant backend solutions are functionally effective as well as optimized for future scalability and easy maintenance. This automated feedback loop significantly cuts down the time typically required for manual code reviews and backend planning, allowing quicker iterations and a more agile development process.
AI-Assisted SQL Code Generation
One key area where using AI in software development proves highly useful is in creating and managing database structures and operations. We utilized the Supabase AI assistant to organize SQL database structures and perform CRUD operations, and we’ll explore how this compares to traditional manual coding methods.
The Traditional Approach
Traditionally, a developer would need to manually define the SQL code for database schemas and the subsequent CRUD (Create, Read, Update, Delete) operations. This process, although straightforward for experienced developers, can be time-consuming and prone to human error.
For context, let’s consider the task assigned to our conventional team: writing SQL code for database creation and CRUD operations for our PreScreenAI’s Job Positions page. The developer devoted about an hour to configuring the necessary tables, defining relationships, and ensuring robustness against SQL injection and other potential security issues.
Transition to AI-Powered Development
Transitioning to the AI-assisted approach, we utilized the Supabase AI assistant. Starting with a textual description extracted from the previous analysis of the generated frontend solution (Claude 3.5 Sonnet’s output), the AI was tasked with converting this narrative directly into efficient and secure SQL code.
The AI assistant leverages natural language processing to understand the structure and requirements spelled out in the description, transforming it into syntactically correct and optimized SQL commands. This includes the automatic generation of tables, primary and foreign keys, and necessary constraints that align with best practices.
Provided prompt:
Write code for the creation table with such attributes: Name, Status, Number of Candidates, Date Created, Date Modified, id (automatically set), questions_to_ask, success_criteria, job_description.
Also, write Python code for CRUD operations for this table.
The example of the table creation query generated by the prompt above:
CREATE TABLE
job (
id BIGINT PRIMARY KEY GENERATED ALWAYS AS IDENTITY,
NAME TEXT,
status TEXT,
number_of_candidates INTEGER,
date_created TIMESTAMP WITH TIME ZONE,
date_modified TIMESTAMP WITH TIME ZONE,
questions_to_ask vector (384),
success_criteria TEXT,
job_description TEXT
);
To provide a visual comprehension of the process, here’s a diagram depicting the transition from textual descriptions to SQL code generation:

This diagram illustrates the dual pathways for database schema creation: one manual and one AI-assisted. Key interactions include the manual developer’s analysis and the AI’s processing of the textual description, culminating in the execution of SQL code.
Observations and Efficiency
Using AI in software development improved efficiency dramatically. The manual SQL code writing took around 60 minutes, while the AI-powered development process required only 20 minutes. This represents a significant 66% reduction in time — time that can be redirected towards more complex problems or innovative tasks.
Moreover, the quality of the code generated by the AI was found to be on par with that written by our experienced developers, with the automatic inclusion of industry-standard best practices.
Generation of the Complex Copilot Prompt
The starting point for this AI-powered software development stage involves crafting a detailed Copilot prompt. This prompt forms the core input for Github Copilot, instructing it to synthesize the necessary elements for back-end development, including connecting database operations’ module and endpoint creations. The process of formulating this prompt is not merely a data entry task but a critical strategic formulation process.
In our case, the prompt was meticulously developed to ensure clarity, completeness, and coherence. Below, the process is broken down into several key components:
- The prompt begins with a rich, carefully articulated textual description of the needed database structures and the back-end endpoints as extracted from the Claude 3.5 analysis in previous stages.
- It further includes specifications for database operations, such as CRUD operations and any special queries.
- Details on how each endpoint should behave in response to different requests or data inputs, and any expected outputs.
Here’s the prompt used for Claude:
Write a prompt or series of prompts for Github Copilot.
This prompt should be used for the generation of an API module with flask routes.
Each route must have the following decorators:
“””
@job_positions_bp.route(“<specific route>”, methods=[“<specific method>”])
@handle_api_response
@authorize(access_level=”moderator”)
“””
For getting job positions and specific details it should use module models/positions.py. Module models/positions.py includes the following methods that are the connectors to our DB:
“””
add, get, update, delete
“””
The job_position DB entity has following attributes:
“””
id BIGINT PRIMARY KEY GENERATED ALWAYS AS IDENTITY,
NAME TEXT,
status TEXT,
number_of_candidates INTEGER,
date_created TIMESTAMP WITH TIME ZONE,
date_modified TIMESTAMP WITH TIME ZONE,
questions_to_ask vector (384),
success_criteria TEXT,
job_description TEXT“””
The list of the endpoints that Copilot must implement:
“””
GET, POST and PATCH job_positions
“””
The rules for code writing that Copilot should follow:
“””
- Match all PEP 8 recommendations for writing Python code.
- Add comments where needed.
- Add DocStrings. (Use Args and Returns / Yields)
- Add annotations for function arguments and return types.
- Place imports in the right order according to PEP 8.
“””
To provide a clearer visualization of this process, here is a diagram to illustrate the components and flow of activities in generating the complex Copilot prompt:

This sequence diagram encapsulates the methodological approach in gathering data and considerations for the AI to execute.
Real-World Application and Conclusion
In our experimental setup, converting this textual and conceptual data into an actionable Copilot prompt streamlined the subsequent steps of back-end development.
API Generation Using AI-Enhanced Tools
Leveraging the complex copilot prompt generated in the previous section as a foundational asset, our AI tools streamline the creation of APIs. Here, we detail the utilization of these prompts, predominantly focusing on how AI-powered software development can be employed to reduce developer workload and expedite processes.
Generating API Code
The complex Copilot prompt, crafted in the preceding stage, encapsulates essential information about the required backend endpoints and associated database management methods. This prompt is executed using an augmented coding assistant, which is equipped to interpret and transform these guidelines into functional API code.
For implementing this stage, we utilized the following prompts.
Set up the basic structure and imports:
Write a Flask blueprint for job positions with the following specifications:
– Import necessary modules, including Flask, utils, and models.positions
– Create a blueprint named ‘job_positions_bp’
– Follow PEP 8 recommendations for import order and code style
– Add appropriate type annotations
– Include a docstring for the module
Example structure:
“`python
from flask import Blueprint, request, jsonify
from typing import Dict, List
from models.positions import add, get, update, delete
from utils import some_utility_function
job_positions_bp = Blueprint(‘job_positions’, __name__)
# Routes will be added here
Create the GET route for job positions:
Add a GET route to the job_positions_bp for retrieving all job positions. Use the following specifications:
– Route: “/job_positions”
– Method: GET
– Use the @job_positions_bp.route decorator with the correct route and method
– Add the @handle_api_response and @authorize(access_level=”moderator”) decorators
– Use the ‘get’ function from models.positions to retrieve job positions
– Include appropriate error handling
– Add a docstring explaining the function’s purpose, arguments, and return value
– Follow PEP 8 recommendations for code style
Example structure:
“`python
@job_positions_bp.route(“/job_positions”, methods=[“GET”])
@handle_api_response
@authorize(access_level=”moderator”)
def get_job_positions():
“””
Retrieve all job positions.
Returns:
dict: A dictionary containing a list of job positions and a status code.
“””
# Implementation here
Create the POST route for creating a new job position:
Add a POST route to the job_positions_bp for creating a new job position. Use the following specifications:
– Route: “/job_positions”
– Method: POST
– Use the @job_positions_bp.route decorator with the correct route and method
– Add the @handle_api_response and @authorize(access_level=”moderator”) decorators
– Use the ‘add’ function from models.positions to create a new job position
– Validate the input data before creating the job position
– Include appropriate error handling
– Add a docstring explaining the function’s purpose, arguments, and return value
– Follow PEP 8 recommendations for code style
Example structure:
“`python
@job_positions_bp.route(“/job_positions”, methods=[“POST”])
@handle_api_response
@authorize(access_level=”moderator”)
def create_job_position():
“””
Create a new job position.
Returns:
dict: A dictionary containing the created job position and a status code.
“””
# Implementation here
Create the PATCH route for updating an existing job position:
Add a PATCH route to the job_positions_bp for updating an existing job position. Use the following specifications:
– Route: “/job_positions/<int:position_id>”
– Method: PATCH
– Use the @job_positions_bp.route decorator with the correct route and method
– Add the @handle_api_response and @authorize(access_level=”moderator”) decorators
– Use the ‘update’ function from models.positions to update the job position
– Validate the input data before updating the job position
– Include appropriate error handling
– Add a docstring explaining the function’s purpose, arguments, and return value
– Follow PEP 8 recommendations for code style
Example structure:
“`python
@job_positions_bp.route(“/job_positions/<int:position_id>”, methods=[“PATCH”])
@handle_api_response
@authorize(access_level=”moderator”)
def update_job_position(position_id: int):
“””
Update an existing job position.
Args:
position_id (int): The ID of the job position to update.
Returns:
dict: A dictionary containing the updated job position and a status code.
“””
# Implementation here
To better understand the flow and integration of Copilot in API generation, let’s visualize the process with a diagram:

This diagram depicts the streamlined process from writing an AI prompt to the API’s deployment post-testing, highlighting how AI assists at every step, effectively minimizing manual effort.
Time Efficiency
AI-powered software development process is much faster than the traditional method where a developer writes the entire code. The manually written API took around 40 minutes to create and test, whereas the AI-generated API, including the time to set up the prompt, took only 15 minutes. This significant efficiency gain shows how AI tools can drastically reduce development time.
Final Outcome
As we draw conclusions from the rigorous evaluation of AI tools in our development pipeline, it becomes evident that integrating AI in software development across various stages of the lifecycle can significantly accelerate processes and improve efficiency. Using the AI-powered software development method, our development teams were able to reduce time consumption for each task and enhance productivity, leading to faster project turnarounds.
The integration of tools like Visily, Builder.io, Locofy.ai, Claude 3.5 Sonnet, and Supabase AI assistant has transformed traditional development methodologies by automating repetitive tasks and suggesting optimizations in real time. These tools vary in their applications from generating UI/UX designs to creating complex backend operations efficiently. This shift not only speeds up the development process but also minimizes human error and standardizes code quality across projects.

Comparative Analysis of Traditional and AI-Powered Software Development
We meticulously compared the development timelines of two teams: one utilizing conventional methods and the other employing the AI-powered development pipeline on the ‘Job Positions’ page for our PreScreenAI recruiting assistant. The results were telling:
- UI/UX Design. Traditional methods took 2 hours while AI tools reduced it to 30 minutes.
- Web Interface Creation. AI tools save over 50% of the time compared to traditional coding.
- Database Operations. Conventional methods required 1 hour, whereas AI-powered development sped up the process to just 20 minutes.
- API Creation. Manual creation took 40 minutes; AI reduced this to 15 minutes.

Overall, the AI-powered development pipeline saved an average of 60% in time across various development stages, underlining the potential of AI tools to enhance productivity.
Future Perspectives
The future potential for AI in software development is immense. As machine learning algorithms improve, these tools will offer more advanced features. Predictive capabilities and automated debugging will become standard, enabling developers to focus on innovation and complex problem-solving.
Additionally, training AI systems with project-specific data over time will create highly customized and efficient development assistants that understand the nuances of particular environments and requirements. This customization will further enhance AI-powered software development speed and accuracy, driving businesses towards more dynamic and adaptive software solutions.
Final Thoughts
At Processica, we firmly believe in the transformative power of AI in software development. Our consistent drive to integrate and enhance AI tools across various stages of the development pipeline underlines our commitment to leading in technological innovation and efficiency. The journey we’ve taken to implement AI— from UI/UX design through API creation — showcases our team’s expertise and proactive approach to leveraging cutting-edge technologies.
Our experiences and successes with AI-powered development tools demonstrate that their integration is not just a trend, but a significant leap toward redefining the traditional development process. AI-powered software development offers a pathway to substantial benefits such as reduced timeframes, cost efficiency, and elevated product quality, which directly translate to competitive advantages and improved client satisfaction.
As AI technologies evolve, Processica remains positioned at the forefront, continuously pushing the boundaries of what’s possible in software development. We are not just adopting new technologies; we are adapting and shaping them to meet and exceed the stringent requirements of modern digital projects. This adaptive capability emphasizes our role as a key player in the tech industry, pioneering faster, smarter, and more efficient solutions.
Transform your development process with the power of AI. Get in touch with Processica now to see how we can help you achieve remarkable results.